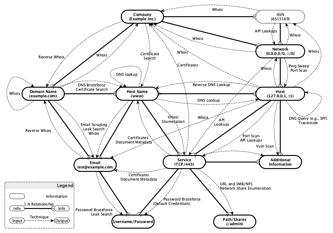
Description
Kali Intelligence Suite (KIS) shall aid in the fast, autonomous, central, and comprehensive collection of intelligence by executing standard penetration testing tools. The collected data is internally stored in a structured manner to allow the fast identification and visualisation of the collected information.