[
redteam
.
to
]
Tools
Submit
Screenshots
×
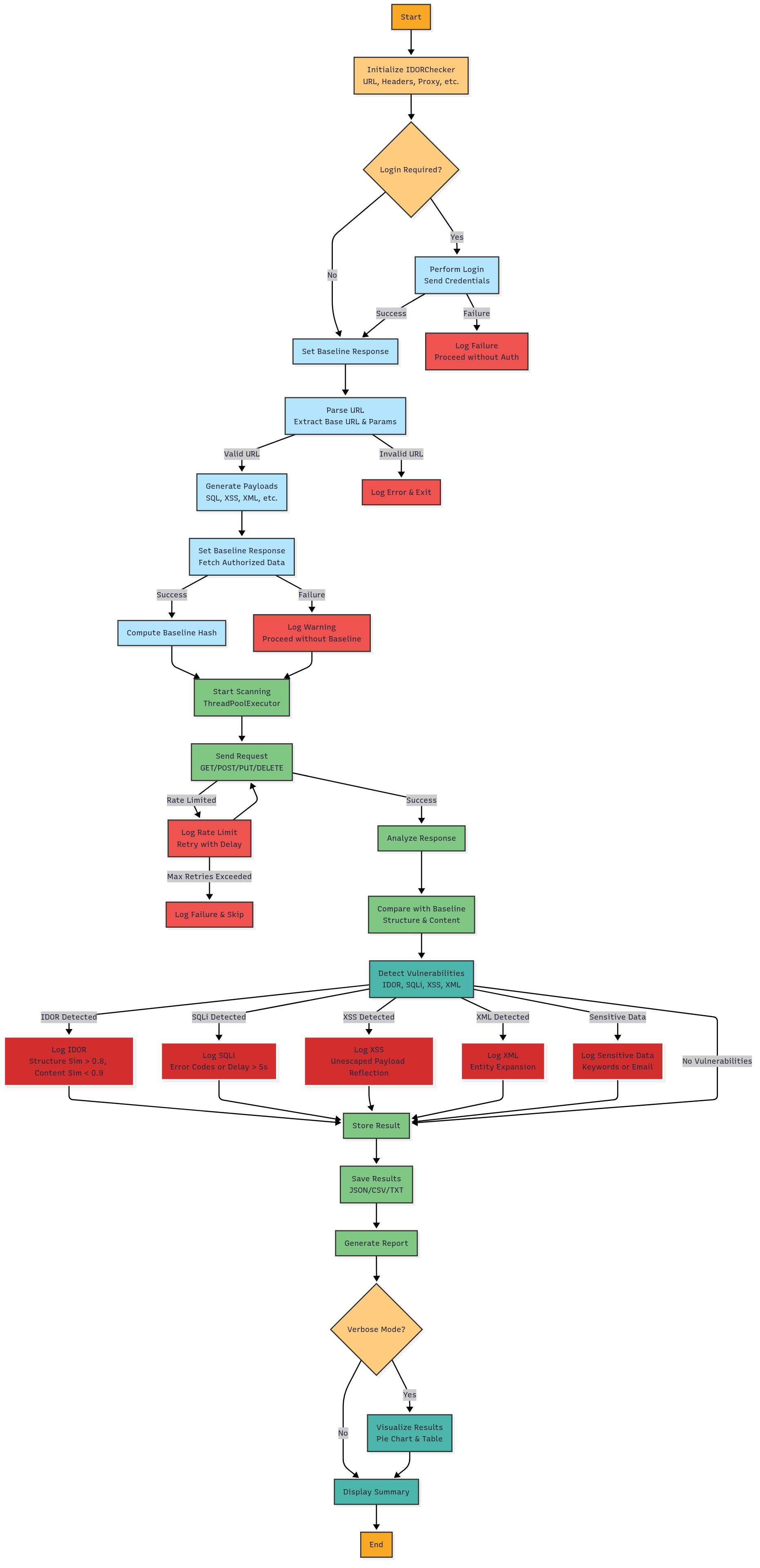
Example Usage
Copy
python IDOR-Forge.py -u "https://example.com/api/resource?id=1"